Publication Process
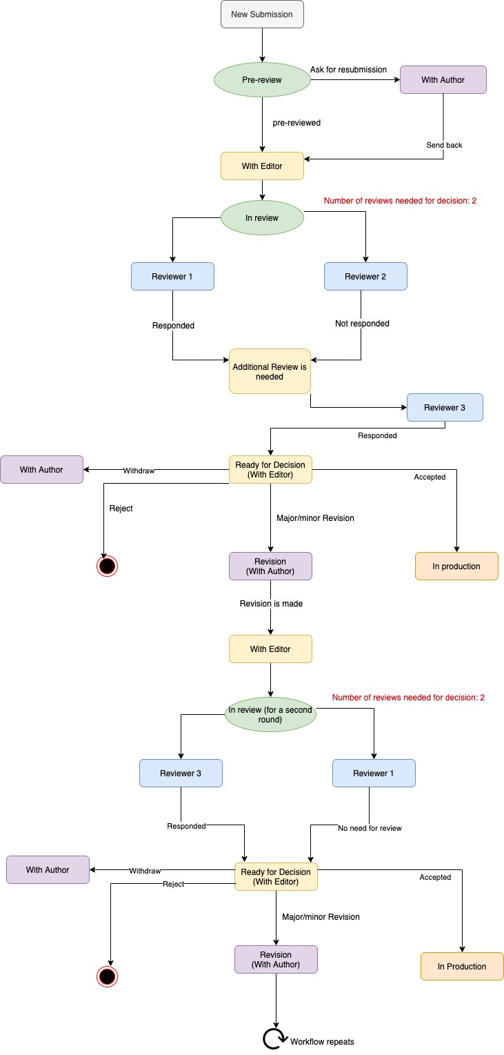
All manuscripts will be initially assessed by the editor for suitability for the journal. Based on initial editor screening, manuscripts undergo rigorous double-blind peer review by two anonymous referees before accepted and published. When necessary, the referees’ criticism and suggestions may be sent to the author(s) for them to be able to revise or make the suggested corrections. The Editor is responsible for the final decision about acceptance or rejection of manuscripts. The Editor's decision is final.
The duration of the review process is dependent on the reviewers’ responses. The Turkish International Journal of Special Education and Guidance & Counselling (TIJSEG) expects review processing duration as approximately 8-12 weeks. However please note that the review process can take more time depending on the number of rounds the reviews need to take place.



